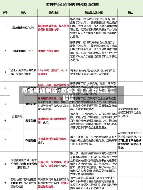
疫情期间财新/疫情期间的财税政策解读

南城 3 2026-03-15 21:30:26

ICU主任亲述:一周20万,那个正在好转的新冠肺炎患者放弃治疗后离世了...

〖壹〗、彭志勇的抗疫经历与感悟彭志勇是武汉大学中南医院ICU主任,曾参与2003年SARS、2016年禽流感等重大疫情的救治工作。在新冠疫情中 ,他再次站在抗击疫情的第一线,带领团队抢救重症患者 。在接受财新记者采访时,彭志勇提到了一位正在好转的新冠肺炎患者 ,因无法承担一周20万的治疗费用而放弃治疗,最终离世。

疫情期间财新/疫情期间的财税政策解读-第1张图片

〖贰〗 、在近来阶段,还没有针对新冠病毒的特效药 ,ICU的主要任务是帮助病人维持机体,不同的病人有不同的症状,呼吸困难我们就给病人供氧 ,肾功能衰竭就给病人透析,休克就用ECMO(体外心肺支持)抢救,病人缺什么我们就给他补充什么 ,维持他的生命 ,等病人的淋巴细胞逐渐往上升,免疫力慢慢恢复,就能把病毒清除掉。

〖叁〗、一开始翁秋秋被送到发热科 ,到2020年1月11日凌晨一两点,被转入急救室抢救,很快又进了重症监护室 。再然后 ,就是永别。是她的丈夫放弃治疗的。在花光借来的二十来万医药费,翁秋秋的病情没有好转后,她的丈夫陈勇(化名)最终签下放弃治疗的同意书 。一个小时后 ,也就是13点46分,翁秋秋过世了。

〖肆〗、若没有国家免费治疗,大量普通家庭可能因新冠肺炎ICU治疗费用而倾家荡产。具体分析如下:实际案例:20万治疗费压垮家庭疫情初期 ,一名32岁孕妇感染新冠肺炎,其家庭借债20余万元支付医疗费用后,丈夫被迫签署“放弃治疗”同意书 。

〖伍〗 、治疗一个新冠肺炎ICU患者 ,在没有国家免费治疗的情况下 ,费用大约需要71万元左右,若没有国家兜底,很多普通家庭将面临崩溃 ,甚至倾家荡产。具体分析如下:ICU治疗费用高昂:每天输液两瓶白蛋白,每瓶425元。丙球蛋白每天八瓶,每瓶600元 。人工心肺机开机费用5万 ,用一天2万元 。

〖陆〗、遇到家人进ICU后感觉没有医生管的情况,首先应通过正规渠道与医院沟通了解真实情况,再根据沟通结果采取进一步措施。 以下是具体分析:关于“没有医生管”的感受ICU的医护配置与工作模式:ICU通常实行24小时不间断监护 ,医护人员包括医生、护士 、呼吸治疗师等,分工明确。

疫情之下:中国制造业的复苏速度甚至超出预期

中国制造业在疫情下复苏速度超出预期,近来正经历近十年来最快扩张 ,展现出高度弹性,且经济总量有望保持正增长 。具体表现及原因如下:复苏表现增长速度:据《财新》报道,中国制造业正经历自2010年以来最快的增长 ,供需双方都以近10年来最快的速度恢复。

底气与信心:快速复苏和经济结构优化为应对风险挑战提供支撑 ,例如高端制造业增长显著、投资结构向高科技和民生领域倾斜。潜在挑战:全球疫情反复、外部贸易摩擦 、国内消费复苏持续性等仍需关注,但整体趋势向好 。

防疫胜利的红利:中国率先控制疫情,制造业恢复正常生产 ,而欧美国家因疫情困扰,工厂无法正常开工,市场供应份额转移至中国企业。例如 ,8月中欧班列发车数量同比增长62%,发送货物同比增长66%。政策支持:国家将老百姓生命放在首位,采取封城封国等极端模式扑灭疫情 ,为经济复苏奠定基础 。

中国制造业活动正以近十年来最快速度增长,7月Markit制造业PMI达58,连续第三个月扩张。具体分析如下:制造业扩张的核心数据Markit制造业采购经理人指数(PMI)7月为58 ,较6月的52显著上升,且高于路透社经济学家预期的53。

财新中国6月制造业PMI稳守荣枯线

月财新中国制造业PMI为53,虽较5月下降0.7点至近三个月最低值 ,但仍稳守荣枯线(50) ,显示制造业总体保持扩张态势 。核心数据对比与趋势分析财新PMI:6月值为53,环比下降0.7点,为最近三个月最低值 ,表明制造业增长速度有所放缓。

月财新制造业PMI为53,显示经济保持扩张态势,复苏韧性较强。以下是具体分析:PMI数值含义PMI(采购经理指数)以50%为荣枯分界线 ,高于50%表明经济扩张,低于50%则反映经济收缩 。6月财新制造业PMI为53,虽较前期有所回落 ,但仍处于扩张区间,说明制造业整体保持增长态势 。

月中国制造业PMI值重回荣枯线以上,显示制造业景气度有所回升 ,但回升动力有限且存在结构性特征,整体仍处于修复阶段。

财新制造业PMI处于扩张区间 整体情况:6月财新中国制造业PMI录得58,微升0.1个百分点 ,为2021年6月以来比较高 ,处于扩张区间。样本差异:财新PMI样本企业数量较少,主要集中在东部沿海地区,且主要是民营企业 ,与国统局PMI的样本结构存在差异,这可能是两者背离的主要原因之一 。

上一篇:昨天江苏疫情情况/江苏昨天疫情最新数据消息
下一篇:河北唐山迁安疫情(河北省唐山市迁安市疫情防疫等级)
相关文章